一、中國餐廚垃圾處理行業競爭情況分析
由于我國餐飲類型豐富,餐廚垃圾類型眾多,我國的餐廚垃圾處理難度較大,處理工藝相對復雜,產業投資規模巨大,因此限制了我國餐廚垃圾處理行業內企業的數量以及規模發展。
我國餐廚垃圾物主要成分

數據來源:觀研天下數據中心整理
餐廚垃圾大規模集中處理的主要有厭氧發酵、好氧堆肥、微生物處理、物理干化處理等。由于國內的企業大多是從環保領域切入到餐廚垃圾處理領域,因此相關企業的主營業務以及技術儲備決定了企業所采用的處理工藝。
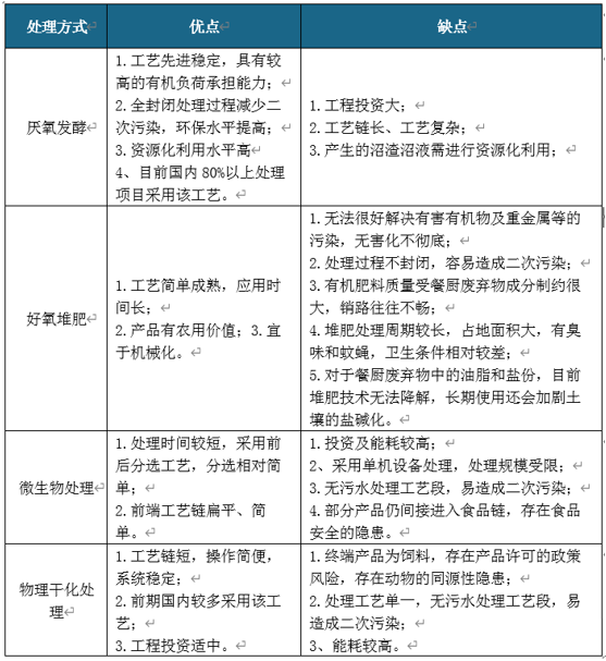
現有企業餐廚垃圾處理工藝

數據來源:觀研天下數據中心整理
我國餐廚垃圾處理企業代表技術

數據來源:觀研天下數據中心整理
目前,我國餐廚垃圾處理行業專業性企業數量較少,規模不大,行業內企業主要以區域性中小企業為主,這與我國餐廚垃圾處理行業處于起步階段有較大的關聯性。隨著國家對于餐廚垃圾處理的重視程度提高,鼓勵企業進入餐廚垃圾處理領域,國內大型環保企業紛紛涉足餐廚垃圾處理領域,如:啟迪桑德、浙江旺能、瀚藍環境等積極開拓產業鏈,擴大產業布局,同時部分環保設備企業也通過提供系統解決方案等方式進入餐廚垃圾處理行業,行業形成了多元化資本體系。
我國餐廚垃圾處理企業分類

數據來源:觀研天下數據中心整理
2019年我國餐廚垃圾處理行業主要企業處理能力

數據來源:觀研天下數據中心整理
二、中國餐廚垃圾處理行業競爭力分析
我國餐廚廢棄物的有效處理起步較晚。近年來由于“垃圾豬”、“地溝油”、“潲水油”等食品安全問題日益突出,我國開始重視對餐廚廢棄物的有效處理。2008年普拉克在重慶建立了我國最大的首座餐廚廢棄物處理站,實現了餐廚廢棄物的無害化、資源化處理,成為了全國對餐廚廢棄物處理的示范工程。近年來國家相繼出臺政策支持各地區餐廚垃圾處理工作,2010年,國家發展改革委等部門確定了33個城市(區)的餐廚廢棄物處理試點城市(區),并提出用專項資金支持餐廚試點工作。未來隨著我國繼續加大餐廚垃圾處理工作,各地區的餐廚垃圾處理能力將不斷增加,未來幾年我國的餐廚廢棄物處理將進入一個高速建設期。
我國部分城市餐廚垃圾處理現狀

數據來源:觀研天下數據中心整理