2016年以來,國家對于工業固廢問題愈加重視,產業重點不斷推動到行業監管并推出多項政策予以防范。
2020年國家工業固廢處理政策匯總及解讀
工業固廢作為我國資源板塊的重要一環,其產業發展影響著我國綠色循環經濟及現代化工業的發展,因此工業固廢產業在環保產業中的影響力正在逐漸增大。特別在政府持續加碼的政策引導和支持下,我國工業固廢產業發展規模的進一步擴大、產業結構不斷升級優化、產業發展進入更高階段,未來我國工業固廢產業將進入高質量、高速度、可持續發展的良性循環。為促進我國工業固廢產業的健康、快速發展,近年來,政府及相關部門組織不斷推出政策予以引導和支持。


在“十三五”時期,全面深化改革取得重大突破,規劃目標任務也即將完成,2020即將迎來尾聲,“十四五”規劃又將展開新的篇章。在我國發展過程中,發展不平衡不充分問題仍然突出,重點領域關鍵環節改革任務仍然艱巨,創新能力不適應高質量發展要求,生態環保任重道遠,社會治理還有弱項。
在“十四五”指導方針中,堅持把發展經濟著力點放在實體經濟上,堅定不移建設制造強國、質量強國、網絡強國、數字中國,推進產業基礎高級化、產業鏈現代化,提高經濟質量效益和核心競爭力。在環保問題上,堅持發展綠色環保戰略性新興產業,加快補齊生態環保等短板,推進重點行業和重要領域綠色化改造,持續改善環境質量,積極參與和引領應對氣候變化等生態環保國際合作,正標志著工業固廢行業已然上升到國家戰略層面,在我國環保領域處于較為重要的地位。
2020年各省市工業固廢處理政策匯總及解讀
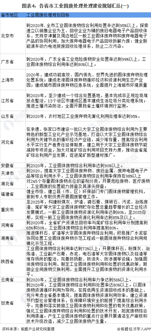
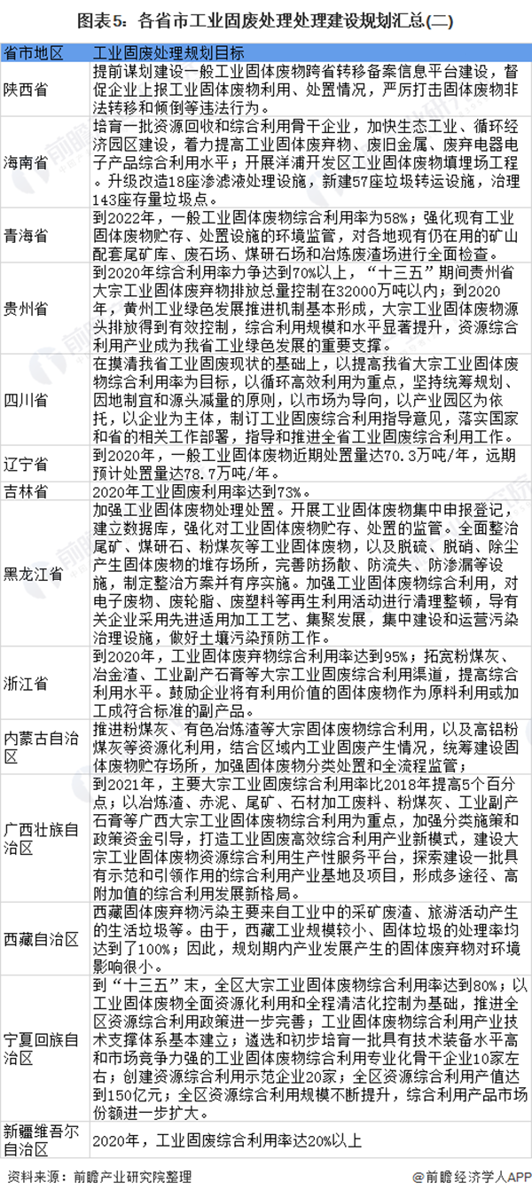
按照頂層設計的要求,各省市應當大力提升危險廢物處置能力;跨省合作處置工業固廢、危廢并聯防聯控固廢違法行為。目前各省(直轄市、自治區)看法不一,傾向依據自身情況制定相應規劃。
根據前瞻產業研究院匯總,截至2020年12月我國已經有30多個省市地區就工業固廢處理的發展給出了相關的指導意見以及配套的措施,其中19個省份均已制定工業固廢處理綜合利用率階段性目標,并陸續出臺具體細化的地方性工業固廢處理政策扶持行業發展。

